R & D

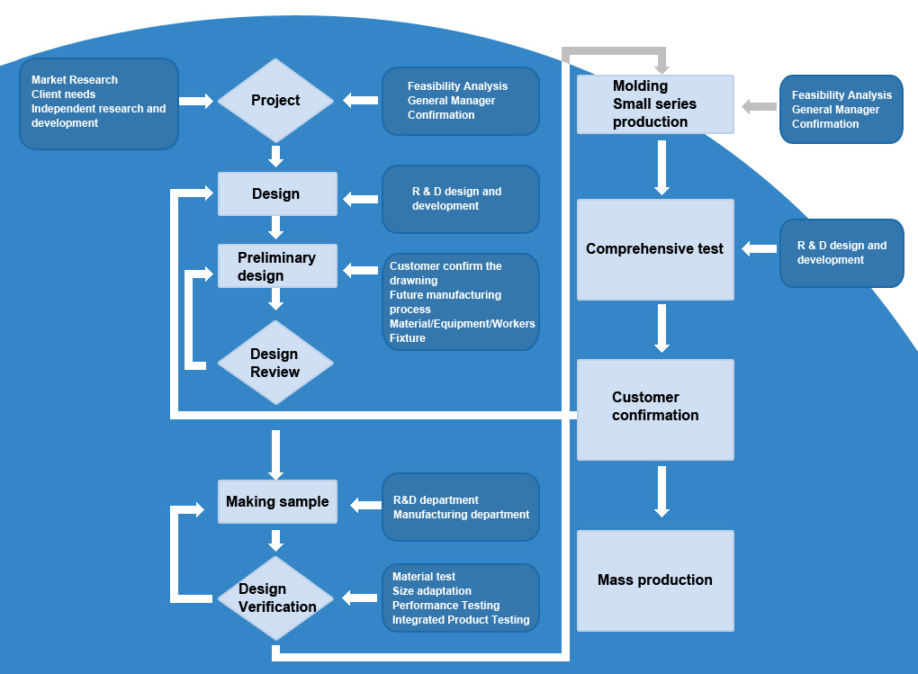
Product development folw chart

R&D is very important to a factory's development, which will help us provide qualified,greeable and marketing required products.Jessubond is with a very strong R&D team, and this department help jessubond get eleven pattent and certificates in convex mirror field during the past 15 years. And we also can design according to customer's requirments,or manufacturing according to customer's drawning.In the plastic mirror field,we can making all the products you are in need and become your loyal partners.
 
Service & Support
Contact Us
Sales Manager: Carrie Chen
Fax: 0086-21-57852688
Product Catalog